anz-params
bayes
paper
regression
germeval03-sent-wordvec-xgb
textmining
datawrangling
germeval
prediction
tidymodels
sentiment
string
xgb
tidymodels-remove-na2
tidymodels
statlearning
template
string
ausreisser1
eda
datawrangling
tidyverse
ausreisser
string
iq09
probability
simulation
normal-distribution
num
options-print
2023
R
tidyverse
markdown
string
mtcars
iq03a
probability
paper
normal-distribution
num
Verteilungen-Quiz24
tidymodels-penguins04
ds1
tidymodels
prediction
yacsda
statlearning
num
tidymodels-penguins02
ds1
tidymodels
prediction
yacsda
statlearning
num
tmdb08
ds1
tidymodels
statlearning
tmdb
random-forest
num
regression1b
regression
R
lm
schoice
korr02
dyn
eda
association
num
Linearitaet1a
lm
regression
schoice
mariokart_desk-inf-mod
R
bayes
lagemaße
regression
tidyverse
vis
yacsda
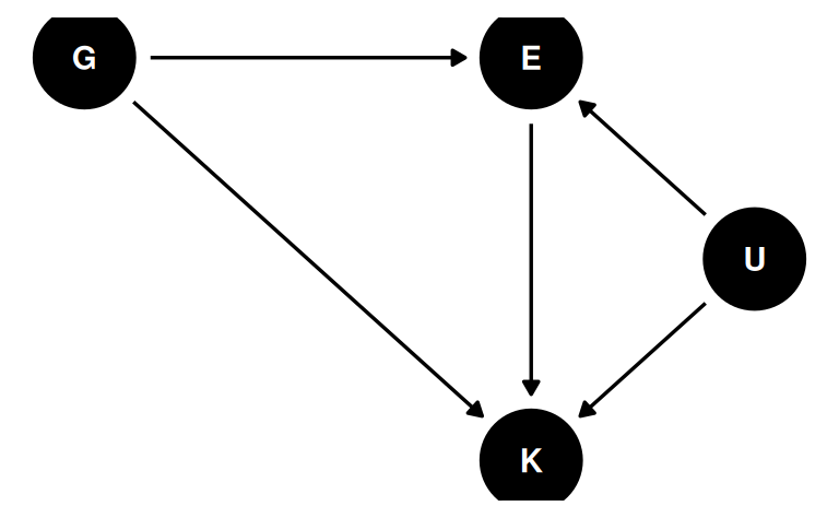
modelldef-regrformel
bayes
paper
regression
fofrage-regrformel
bayes
regression
paper
qm2-quiz-verteilungen
qm2
2024
distributions
wskt-mtcars-5meilen
post
bayes
regression
mtcars
pupil-size2
probability
bayes
regression
paper
small-wide-normal
normal-distribution
distributions
posterior
bayes
pencil
mtcars-post2a
bayes
regression
post
exam-22
qm2
mtcars
paper
distros
probability
distributions
paper
mtcars-post_paper
bayes
post
estimation
exam-22
qm2
mtcars
paper
mtcars-post3a
bayes
regression
post
exam-22
qm2
paper
mtcars
bfi10
bayes
normal-distribution
distributions
bayesbox
kekse03
probability
bayesbox
bayes
paper
globus2
bayes
probability
distributions
globus3
bayes
probability
distributions
globus1
bayes
probability
distributions
simu-unif2
probability
simulation
paper
distributions
simu-unif3
probability
simulation
paper
distributions
simu-uniform
probability
simulation
paper
distributions
iq01a
probability
paper
normal-distribution
Verteilungen-Quiz24
num
iq02a
probability
paper
normal-distribution
Verteilungen-Quiz24
num
mtcars-easystats
datawrangling
tidyverse
eda
en
mtcars
wikipedia
simulation
probability
story
nullhypothesis
oecd-yacsda
eda
datawrangling
vis
yacsda
R
smartphone1
R
eda
datawrangling
vis
yacsda
eti-hdi
paper
bayes
bayesbox
probability
chatgpt-sentiment-simple
textmining
nlp
transformer
chatgpt
sentiment
chatgpt-sentiment-loop
textmining
nlp
transformer
chatgpt
sentiment
germeval03-sent-wordvec-glm
textmining
datawrangling
germeval
prediction
tidymodels
sentiment
string
tune
Scikit-Learn-LLM Zero Shot Learners
textmining
nlp
transformer
chatgpt
sentiment
scikit
germeval03-sent-wordvec-elasticnet
textmining
datawrangling
germeval
prediction
tidymodels
sentiment
string
elasticnet
tune
germeval03-sent-wordvec-rf-tune
textmining
datawrangling
germeval
prediction
tidymodels
sentiment
string
random-forest
tune
germeval03-sent-wordvec-xgb-plain
textmining
datawrangling
germeval
prediction
tidymodels
sentiment
string
xgb
tune
germeval03-sent-wordvec-rf-plain
textmining
datawrangling
datawrangling
germeval
prediction
tidymodels
sentiment
string
random-forest
tune
germeval-sent-wordvec-xgb-tune
textmining
datawrangling
germeval
prediction
tidymodels
sentiment
string
xgb
tune
wfsets1
R
statlearning
tidymodels
wfsets
template
germeval10-wordvec-rf
textmining
datawrangling
germeval
prediction
tidymodels
string
germeval-senti01
tidymodels
textmining
prediction
sentiment
germeval
string
germeval-textfeatures01
tidymodels
textmining
prediction
sentiment
germeval
string
pupil-size
probability
bayes
regression
string
computer
germeval02
textmining
tidymodels
germeval
sentiment
string
germeval08-schimpf
2023
textmining
datawrangling
germeval
prediction
tidymodels
string
germeval03-sent-textfeatures-rand-for
2023
textmining
datawrangling
germeval
prediction
tidymodels
sentiment
string
germeval06
textmining
datawrangling
germeval
prediction
tidymodels
wordvec
string
germeval01-textfeatures
2023
textmining
datawrangling
germeval
string
germeval05
textmining
datawrangling
germeval
prediction
tidymodels
wordvec
string
germeval08-extract-spacy
wordvec
textmining
python
string
pupil-size
probability
bayes
regression
string
computer
germeval04
2023
textmining
datawrangling
germeval
prediction
tidymodels
sentiment
string
count-words01
textmining
tidymodels
count
germeval
string
germeval09-tfidf
textmining
datawrangling
germeval
prediction
tidymodels
string
tidymodels-remove-na
tidymodels
statlearning
template
string
tidymodels-error1introd
tidymodels
statlearning
error
na
string
na-per-col
R
datawrangling
na
string
tidymodels-vorlage3
tidymodels
statlearning
template
string
germeval07
2023
textmining
datawrangling
germeval
prediction
tidymodels
string
Bed-Wskt2
probability
bayes
num
qm2
qm2-pruefung2023
Weinhaendler
probability
bayesbox
bayes
qm2
qm2-pruefung2023
Bed-Wskt2
probability
bayes
num
qm2
qm2-pruefung2023
tidymodels-tree4
statlearning
trees
tidymodels
speed
string
iq10
probability
simulation
normal-distribution
bayes
bayesbox
num
qm2
qm2-pruefung2023
modellguete-testset
regression
performance
rmse
string
Rethink2m1
probability
bayesbox
rethink-chap2
string
wskt-quiz05
quiz
probability
distributions
quiz1-qm2-ws23
schoice
wskt-quiz08
quiz
probability
bayes
quiz1-qm2-ws23
schoice
tidymodels-ames-05
ds1
tidymodels
prediction
yacsda
statlearning
num
wskt-quiz13
quiz
probability
bayes
quiz1-qm2-ws23
schoice
paper
iq07
probability
simulation
normal-distribution
num
adjustieren1a
regression
2023
string
qm2
qm2-pruefung2023
mtcars
wskt-quiz03
quiz
probability
quiz1-qm2-ws23
schoice
regex02
textmining
regex
string
Rethink2m7
probability
bayes
bayesbox
rethink-chap2
string
iq08
probability
simulation
normal-distribution
num
wskt-quiz12
quiz
probability
bayes
quiz1-qm2-ws23
schoice
tidymodels-tree1
statlearning
trees
tidymodels
string
mtcars
Weinhaendler
probability
bayesbox
bayes
qm2
qm2-pruefung2023
iq05
probability
simulation
normal-distribution
num
iq06
probability
simulation
normal-distribution
num
Rethink2m5
probability
bayes
bayesbox
rethink-chap2
string
Rethink2m2
probability
bayesbox
bayes
rethink-chap2
string
qm2
qm2-pruefung2023
gem-wskt3
probability
dyn
bayes
num
qm2
qm2-pruefung2023
Klausur-raten
probability
dyn
bayes
num
qm2-pruefung2023
qm2
iq04
probability
simulation
normal-distribution
num
tidymodels-tree2
statlearning
trees
tidymodels
speed
string
wskt-quiz07
quiz
probability
bayes
quiz1-qm2-ws23
schoice
Bed-Wskt3
probability
bayes
num
iq02
probability
simulation
normal-distribution
num
wskt-quiz01
quiz
probability
quiz1-qm2-ws23
schoice
alphafehler-inflation2
probability
R
inference
num
Rethink2m6
probability
bayes
bayesbox
rethink-chap2
string
tidymodels-tree5
statlearning
trees
tidymodels
speed
string
Rethink2m4
probability
bayes
bayesbox
rethink-chap2
string
tidymodels-tree3
statlearning
trees
tidymodels
speed
string
wskt-quiz04
quiz
probability
distributions
quiz1-qm2-ws23
schoice
iq03
probability
simulation
normal-distribution
num
wskt-quiz02
quiz
probability
quiz1-qm2-ws23
schoice
Bed-Wskt3
probability
bayes
num
gem-wskt3
probability
dyn
bayes
num
qm2
qm2-pruefung2023
wskt-quiz06
quiz
probability
bayes
quiz1-qm2-ws23
schoice
bath42
quiz
probability
bayes
num
qm2
qm2-pruefung2023
within-design-analysis1
regression
within-design
researchdesign
fopro
string
iq01
probability
simulation
normal-distribution
exam-22
num
vis-penguins
vis
yacsda
ggquick
penguins
string
vis-gapminder
vis
yacsda
ggquick
gapminder
string
vis-mtcars
vis
yacsda
ggquick
mtcars
string
ames-kaggle1
regression
data
kaggle
string
kaggle
tmdb05
ds1
tidymodels
statlearning
tmdb
random-forest
num
wfsets_penguins02
R
statlearning
tidymodels
num
wfsets
rf-finalize2
tidymodels
statlearning
template
string
Test-MSE2
ds1
tidymodels
statlearning
schoice
tidymodels-vorlage
tidymodels
statlearning
template
string
tidymodels-penguins03
ds1
tidymodels
prediction
yacsda
statlearning
num
Tengku-Hanis01
tidymodels
prediction
yacsda
statlearning
trees
speed
string
tidymodels-penguins06
tidymodels
statlearning
schoice
tidymodels-penguins01
ds1
tidymodels
prediction
yacsda
statlearning
num
tidymodels1
ds1
tidymodels
prediction
yacsda
statlearning
dyn
schoice
tmdb06
ds1
tidymodels
statlearning
tmdb
random-forest
num
tmdb02
ds1
tidymodels
statlearning
tmdb
trees
num
rf-finalize3
tidymodels
statlearning
template
string
tidymodels-lasso2
tidymodels
statlearning
lasso
lm
string
mse
ds1
tidymodels
statlearning
schoice
tidymodels-vorlage2
tidymodels
statlearning
template
string
wfsets_penguins01
R
statlearning
tidymodels
num
wfsets
ds-quiz2
ds1
tidymodels
statlearning
mchoice
tmdb01
ds1
tidymodels
statlearning
tmdb
random-forest
num
tidymodels-lasso3
tidymodels
statlearning
lasso
lm
string
tidymodels-ames-03
ds1
tidymodels
prediction
yacsda
statlearning
num
regr-tree02
statlearning
trees
tidymodels
mtcars
string
tidymodels-poly02
R
statlearning
tidymodels
num
tmdb04
ds1
tidymodels
statlearning
tmdb
random-forest
num
rf-usemodels
tidymodels
statlearning
template
string
tidymodels-ames-02
ds1
tidymodels
prediction
yacsda
statlearning
num
tidymodels-ames-01
ds1
tidymodels
prediction
yacsda
statlearning
num
tidymodels-lasso
tidymodels
statlearning
lasso
lm
string
tidymodels2
ds1
tidymodels
prediction
yacsda
statlearning
error
string
mtcars
tmdb03
ds1
tidymodels
statlearning
tmdb
random-forest
num
regr-tree03
statlearning
trees
tidymodels
string
mtcars
tidymodels-penguins07
tidymodels
statlearning
trees
schoice
Test-MSE1
ds1
tidymodels
statlearning
schoice
ds-quiz
ds1
tidymodels
statlearning
mchoice
regr-tree01
statlearning
trees
tidymodels
string
mtcars
rf-finalize
tidymodels
statlearning
template
string
tidymodels-penguins05
ds1
tidymodels
prediction
yacsda
statlearning
num
diamonds-tidymodels01
ds1
tidymodels
statlearning
string
tidymodels-poly01
R
statlearning
tidymodels
num
tidymodels-ames-04
ds1
tidymodels
prediction
yacsda
statlearning
num
tmdb07
ds1
tidymodels
statlearning
tmdb
num
tidymodels3
ds1
tidymodels
prediction
yacsda
statlearning
lm
num
nichtlineare-regr1
lm
vis
qm2
regression
string
mtcars
Regression6
dyn
regression
exam-22
schoice
regression1a
regression
2023
schoice
korr-als-regr
lm
regression
string
association
mtcars-regr01
lm
mtcars
association
regression
string
mtcars
mariokart-korr1
datawrangling
dplyr
eda
association
num
regression1
regression
dyn
lm
schoice
korr01
dyn
eda
association
schoice
nasa04
data
eda
lagemaße
vis
animation
string
nasa05
data
eda
lagemaße
vis
animation
string
nasa07
data
eda
lagemaße
variability
string
sd-vergleich
datawrangling
eda
tidyverse
vis
variability
schoice
mariokart-sd2
datawrangling
dplyr
eda
variability
num
Kennwert-robust2
eda
variability
schoice
nasa01
data
eda
lagemaße
variability
string
Kennwert-robust
eda
lagemaße
variability
schoice
Schiefe-erkennen
eda
distributions
schoice
mariokart-mean1
datawrangling
dplyr
eda
num
Schiefe1
schoice
eda
distributions
wrangle3
datawrangling
eda
schoice
dplyr-uebersetzen
datawrangling
tidyverse
string
mtcars
haeufigkeit01
datawrangling
eda
count
string
mtcars
wrangle1
eda
datawrangling
tidyverse
dplyr
schoice
tidydata1
datawrangling
tidy
schoice
Pfad
R
datawrangling
qm1
qm2
string
data
import
variability01
variability
basics
schoice
Skalenniveau1a
dyn
variable-levels
variable-levels
schoice
Skalenniveau1b
dyn
variable-levels
variable-levels
mchoice
tidy1
tidy
datawrangling
schoice
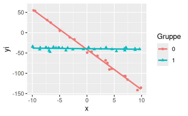
mtcars-post3
bayes
regression
post
exam-22
qm2
qm2-pruefung2023
mtcars
pigs2
bayes
qm2
qm2-pruefung2023
regression
exam-22
wuerfel01
probability
dice
exam-22
mtcars-post2
bayes
regression
post
exam-22
qm2
mtcars
qm2-pruefung2023
mtcars-post
bayes
post
estimation
exam-22
qm2
mtcars
qm2-pruefung2023
mtcars-rope1
bayes
regression
post
exam-22
qm2
mtcars
qm2-pruefung2023
rope-regr
bayes
regression
rope
qm2
qm2-pruefung2023
posterior_interval
bayes
regression
post
diamonds-nullhyp-mws
bayes
regression
nullhypothesis
Nullhyp-Beispiel
nullhypothesis
inference
Post-befragen1
regression
bayes
post
qm2-pruefung2023
Likelihood-identifizieren
regression
bayes
likelihood
Priorwahl2
regression
bayes
distributions
Likelihood2
regression
bayes
likelihood
fattails02
probability
bayes
bayesbox
simulation
normal-distribution
rethink3e1-7
bayes
probability
post
bayesbox
computer
fattails01
probability
simulation
fat-tails
bayes
bayesbox
normal-distribution
rethink3e1-7
bayes
probability
post
bayesbox
computer
Verteilungen-Quiz-06
distributions
Verteilungen-Quiz
probability
bayes
paper
qm2-pruefung2023
Verteilungen-Quiz24
Verteilungen-Quiz-14
distributions
Verteilungen-Quiz
probability
bayes
paper
qm2-pruefung2023
Verteilungen-Quiz-12
distributions
Verteilungen-Quiz
probability
bayes
paper
Verteilungen-Quiz24
Verteilungen-Quiz-09
distributions
Verteilungen-Quiz
probability
bayes
paper
Verteilungen-Quiz24
qm2-pruefung2023
verteilungen-quiz-01
distributions
Verteilungen-Quiz
probability
bayes
paper
Verteilungen-Quiz-08
distributions
Verteilungen-Quiz
probability
bayes
paper
Verteilungen-Quiz24
qm2-pruefung2023
Verteilungen-Quiz-18
distributions
Verteilungen-Quiz
probability
bayes
simulation
Verteilungen-Quiz-07
distributions
Verteilungen-Quiz
probability
bayes
paper
Verteilungen-Quiz24
qm2
Verteilungen-Quiz-11
distributions
Verteilungen-Quiz
probability
bayes
paper
Verteilungen-Quiz24
Verteilungen-Quiz-04
distributions
Verteilungen-Quiz
Verteilungen-Quiz
Verteilungen-Quiz24
probability
bayes
paper
qm2-pruefung2023
Verteilungen-Quiz-02
distributions
Verteilungen-Quiz
probability
bayes
simulation
quiz
qm2
computer
Verteilungen-Quiz-03
distributions
Verteilungen-Quiz
Verteilungen-Quiz24
probability
bayes
paper
Verteilungen-Quiz-17
distributions
Verteilungen-Quiz
probability
bayes
simulation
computer
Verteilungen-Quiz-16
distributions
Verteilungen-Quiz
probability
bayes
paper
Verteilungen-Quiz24
verteilungen-quiz-01
distributions
Verteilungen-Quiz
probability
bayes
paper
Verteilungen-Quiz-05
distributions
probability
bayes
paper
Verteilungen-Quiz
Verteilungen-Quiz24
qm2-pruefung2023
Verteilungen-Quiz-13
distributions
Verteilungen-Quiz
probability
bayes
paper
Verteilungen-Quiz24
Verteilungen-Quiz-10
distributions
Verteilungen-Quiz
probability
bayes
paper
Verteilungen-Quiz24
priori-streuung
probability
simulation
distributions
bayes
qm2
qm2-pruefung2023
Anteil-Apple
bayes
bayesbox
qm2-pruefung2023
priori-streuung
probability
simulation
distributions
bayes
qm2
qm2-pruefung2023
Anteil-Apple
bayes
bayesbox
qm2-pruefung2023
wuerfel04
probability
dice
simulation
lose-nieten-binomial-grid
probability
binomial
distributions
computer
lose-nieten-binomial-grid
probability
binomial
distributions
computer
punktschaetzer-reicht-nicht
regression
en
bayes
frequentist
qm1
stats-nutshell
qm2
stats-nutshell
mtcars-simple1
regression
en
bayes
frequentist
qm1
stats-nutshell
mtcars
mtcars-simple3
regression
en
bayes
frequentist
qm1
stats-nutshell
qm2
mtcars
log-y-regression1
regression
lm
qm2
stats-nutshell
log-y-regression3
stats-nutshell
qm2
regression
log
mtcars-simple2
regression
en
bayes
frequentist
qm1
stats-nutshell
mtcars
adjustieren1
qm2
lm
bayes
stats-nutshell
mtcars
adjustieren2
regression
lm
qm2
bayes
adjust
qm2-pruefung2023
log-y-regression2
regression
lm
qm2
stats-nutshell
interpret-koeff
regression
lm
bayes
stats-nutshell
No matching items























































































































































































































